Create Token

Documents

Company legal documents

Token Details

Compiler: 0.8.3+commit.8d00100c.Emscripten.clang

Optimization: Yes

Runs (Optimizer): 200

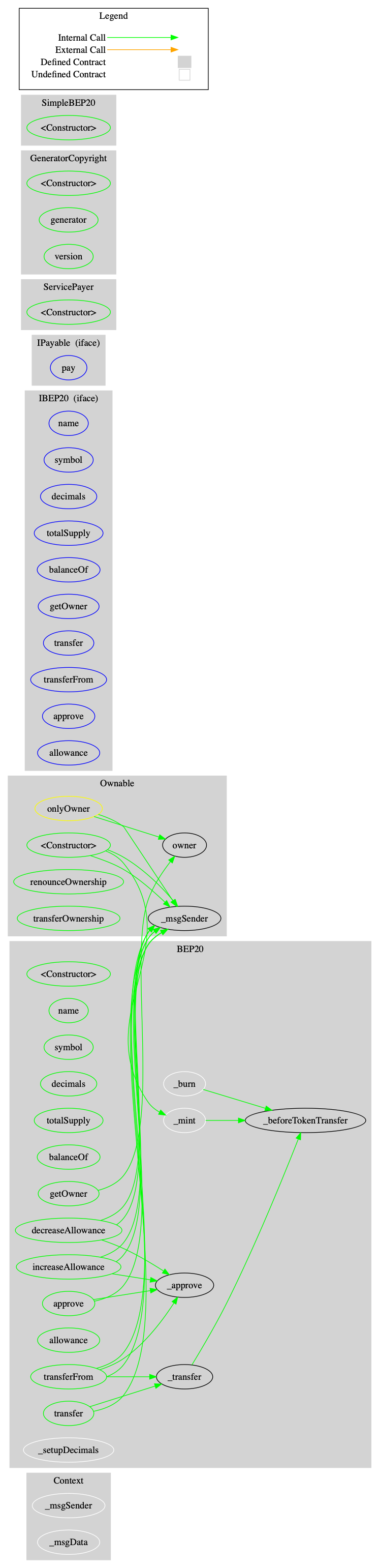
Control Flow: BEP20.png

Inheritance Tree: BEP20.png

UML: BEP20.svg

ABI:

Methods

Type: event

Inputs:

  • address owner
  • address spender
  • uint256 value


Type: event

Inputs:

  • address previousOwner
  • address newOwner


Type: event

Inputs:

  • address from
  • address to
  • uint256 value


Type: function

State Mutability: view

Inputs:

  • address owner
  • address spender

Outputs:

  • uint256


Type: function

State Mutability: nonpayable

Inputs:

  • address spender
  • uint256 amount

Outputs:

  • bool


Type: function

State Mutability: view

Inputs:

  • address account

Outputs:

  • uint256


Type: function

State Mutability: view

Outputs:

  • uint8


Type: function

State Mutability: nonpayable

Inputs:

  • address spender
  • uint256 subtractedValue

Outputs:

  • bool


Type: function

State Mutability: pure

Outputs:

  • string


Type: function

State Mutability: view

Outputs:

  • address


Type: function

State Mutability: nonpayable

Inputs:

  • address spender
  • uint256 addedValue

Outputs:

  • bool


Type: function

State Mutability: view

Outputs:

  • string


Type: function

State Mutability: view

Outputs:

  • address


Type: function

State Mutability: nonpayable


Type: function

State Mutability: view

Outputs:

  • string


Type: function

State Mutability: view

Outputs:

  • uint256


Type: function

State Mutability: nonpayable

Inputs:

  • address recipient
  • uint256 amount

Outputs:

  • bool


Type: function

State Mutability: nonpayable

Inputs:

  • address sender
  • address recipient
  • uint256 amount

Outputs:

  • bool


Type: function

State Mutability: nonpayable

Inputs:

  • address newOwner


Type: function

State Mutability: view

Outputs:

  • string newOwner